茂捷M8914是一款应用于LED照明的单级有源功率因数校正的降压型AC-DC恒流控制器,能够实现高功率因数和的输出电流。M8914内置了功率因数校正模块,通过恒定导通时间工作模式实现了很高的功率因数。准谐振开关模式的应用则减小了开关损耗,同时也降低了电磁干扰。M8914集成了多种保护功能,如输入过压保护、LED短路保护和开路保护、芯片过热保护和逐周期限流保护等。完善的保护功能的提高了系统的可靠性和安全性。
M8914驱动IC优势点:①一致性高,性能稳定②启动电流低,效率高③比同行IC性价比更高
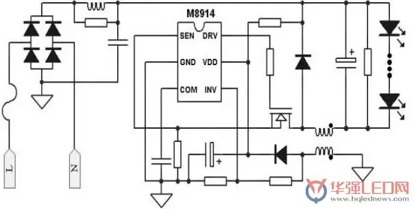
典型应用

特征
内置单级有源功率因数校正功能,PF>0.9的LED电流控制准谐振开关模式减小开关损耗,提高系统效率输出电流精度±5%优异的线电压调整率和负载调整率低的启动电流,典型值15μA可靠的LED开路/短路保护功能系统自动重启功能VCC过压保护/欠压保护逐周期限流保护芯片过温保护采用了SOT-23-6封装
应用领域
适用于中小功率AC/DC离线式开关电源。
M8914驱动IC优势点:①一致性高,性能稳定②启动电流低,效率高③比同行IC性价比更高
典型应用
特征
内置单级有源功率因数校正功能,PF>0.9的LED电流控制准谐振开关模式减小开关损耗,提高系统效率输出电流精度±5%优异的线电压调整率和负载调整率低的启动电流,典型值15μA可靠的LED开路/短路保护功能系统自动重启功能VCC过压保护/欠压保护逐周期限流保护芯片过温保护采用了SOT-23-6封装
应用领域
适用于中小功率AC/DC离线式开关电源。
AC-DC非隔离型LED照明球泡灯射灯日光灯管
